Semantic File System Ontology
- Latest Version:
- https://w3id.org/sfs-ontology
(rdf serialization)
-
- Published:
- 23 July 2016
-
- Authors:
- Syed Rahman Mashwani, and Shah Khusro
- Department of Computer Science, University of Peshawar
- {syed.rahman}REMOVE-IT@upesh.edu.pk
URI:
https://w3id.org/sfs-ontology#
Prefix:
When used in XML documents the suggested prefix is "sfs"
Copyright © 2016 the authors above. This work is licensed under a Creative Commons Attribution License. 
This ontology uses W3C's RDF technology, an open Web standard that can be freely used by anyone.
Introduction
Semantic File System is a vision for future of the file systems where information in the file systems is given explicit meaning to be processed by machines automatically and consumed by the users easily. Semantic File Systems extend traditional file systems to organize and retrieve information according to their semantics, intent and relationships with other resources rather than their physical locations as with traditional file systems. Ontology based file systems is step to dissolve the borders between Semantic Web and Semantic Desktop and to make desktop part of a single giant web.
This document describes Semantic File System Ontology. To maximize interoperability and following Linked Data principles of reusing as many available terms as possible, we mostly reuse/extend NEPOMUK Information Element (NIE) Ontologies. NIE Ontology Framework is a set of seven ontologies, intends to provide basic vocabulary for describing desktop resources. These include NEPOMUK Information Element ontology (NIE Core), NEPOMUK File Ontology (NFO), NEPOMUK Contact Ontology (NCO), NEPOMUK Multimedia Ontology (NMM), NEPOMUK Calendar Ontology (NCAL), NEPOMUK EXIF Ontology (NEXIF) and NEPOMUK ID3 Ontology (NID3).
We extend NIE Ontology Framework into the domain of Semantic File Systems. The proposed ontology is freely available with full technical definitions of terms and complete class hierarchy for any purpose in Information Technology. Semantic File System ontology remains open for additions and corrections upon feedback.
Namespaces
Several namespaces will be assumed to have been defined for the remainder of this document. These are as follows :
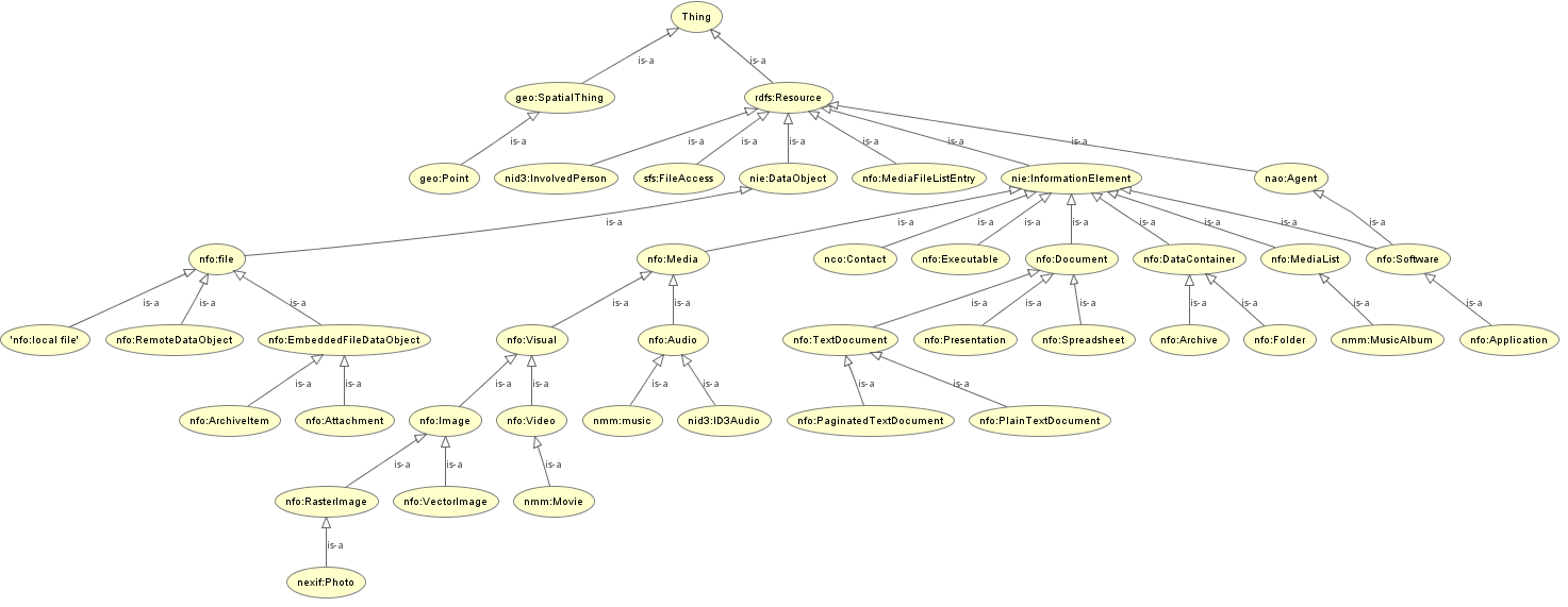
Ontology Visualisation
Ontology Classes Description
FileAccess
Ontology Properties Description
fileAccessedLocation_Time
| rdf:Property |
| nfo:FileDataObject |
| sfs:FileAccess |
| -- |
| -- |
| Description | It relates objects of nfo:FileDataObject and FileAccess classes. Which enables to track accessed time and location of a file. So, frequent access timings and locations can be calculated. |
belongedToContainer
| rdf:Property, rdfs:Resource |
| nie:DataObject |
| nfo:DataContainer |
| Disjoint With nfo:belongsToContainer |
| -- |
| -- |
| Description | Previous container of a file. Models the containment relations between Files and Folders (or compressed files) where they were previously been in. A user group semantically related files in a folder. If a user place a file in one folder and then after some time he moves it to another folder then it indicates that files in both folders are somehow related to each other. Tracking previous containers/folders of a file enables to relate a file with the files of containers where it previously belonged to. |
fileCreatedByApplication
| rdf:Property |
| nfo:FileDataObject |
| nfo:Application |
| Functional |
| -- |
| -- |
| Description | This property relates a file to the application with which it was created. It helps in maintaining provenance of a file.. |
fileModifiedByApplication
| rdf:Property, rdfs:Resource |
| nfo:FileDataObject |
| nfo:Application |
| -- |
| -- |
| Description | Relates a file to application which makes changes to a file. This property helps in maintaining provenance information of a file. |
fileCreatedByUser
| rdf:Property |
| nfo:FileDataObject |
| nco:Contact |
| Functional |
| -- |
| -- |
| Description | User who originally created file. This property helps in maintaining provenance information of a file. |
fileCreatedFrom
| rdf:Property |
| nfo:FileDataObject |
| nfo:FileDataObject |
| Transitive |
| -- |
| -- |
| Description | A file created from (the contents of) another file. If file B is created from file A and file C is created from file B then it can be inferred that file C is also created from file A. |
fileCreatedTogather
fileDuplicateOf
fileFrequentlyAccessedWith
fileModifiedByUser
| rdf:Property |
| nfo:FileDataObject |
| nco:Contact |
| -- |
| -- |
| Description |
Tracks users who modify the file. This property helps in preserving provenance information of a file. |
fileCreatedOnDevice
| rdf:Property |
| nfo:FileDataObject |
| |
| Functional |
| -- |
| -- |
| Description | Computer or Device on which a file is created. |
fileModifiedOnDevice
| rdf:Property |
| nfo:FileDataObject |
| |
| -- |
| -- |
| Description | Track devices/computers on which a file is modified. A file is annotated each time if a file is modified by a different device. This property helps in preserving the provenance information of the file. |
fileManualPeakLocation
| rdf:Property |
| nfo:FileDataObject |
| geo:Point |
| -- |
| -- |
| Description | Manual location based annotation. The difference between filePeakLocation and fileManualPeakLocation is that in the former annotation is done automatically as user interact with files and in the later annotation is done manually by a user. |
fileModifiedByApplication
| rdf:Property |
| nfo:FileDataObject |
| nfo:Application |
| -- |
| -- |
| Description | Relates a file to application which makes changes to a file. This property helps in maintaining provenance information of a file. |
fileNearDuplicateOf
| rdf:Property |
| nfo:FileDataObject |
| nfo:FileDataObject |
| Symmetric |
| -- |
| -- |
| Description | Approximate match. Files that are identical to some extent. These could be older versions of the file. Use a similarity threshold to detect near-duplicates. e.g. If Similarity between two files is > 80%, then both files are "near duplicates". |
filePeakLocation
fileAccessedCounter
| rdf:Property, rdfs:Resource |
| nfo:FileDataObject |
| xsd:dateTime |
| 1 |
| -- |
| -- |
| Description | Number of times the file is accessed. |
fileAccessedHistory
| rdf:Property |
| nfo:FileDataObject |
| xsd:dateTime |
| -- |
| -- |
| Description | Date and time is recorded each time a file is modified to maintain a file modified history. |
fileAccessedTime
fileModifiedHistory
| rdf:Property |
| nfo:FileDataObject |
| xsd:dateTime |
| -- |
| -- |
| Description | Date and time is recorded each time a file is modified to maintain a file modified history. |
filePeakDay
| rdf:Property |
| nfo:FileDataObject |
| xsd:integer |
| -- |
| -- |
| Description | File's peak day. The day on which a file is frequently accessed. Value ranges from 0-6, with 0 being Sunday. |
filePeakHour
| rdf:Property |
| nfo:FileDataObject |
| xsd:integer |
| -- |
| -- |
| Description | Peak hour of the file. Value ranges from 0 to 23 |
contentType
| rdf:Property |
| nfo:FileDataObject, nfo:DataContainer |
| xsd:integer |
| 1 |
| -- |
| -- |
| Description | Minimum age restriction of the user to access a file or folder. If its value is set to 18 then the contents will not be accessible to non-adults. |